觀看原圖
相簿列表
»
央行不動產抵押貸款業務規定
下一張
下一張
下一張
下一張
17 of 19
原始圖
旋轉
設為相片牆主圖
設為相簿封面
編輯標題描述
刪除
標記人臉
新增文字標籤
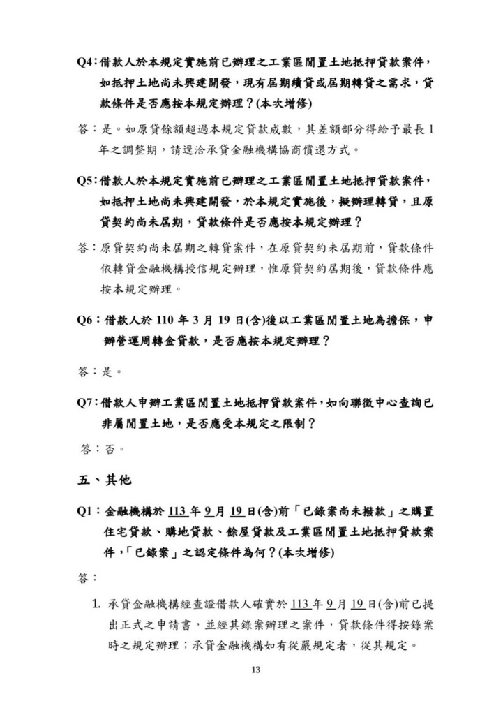
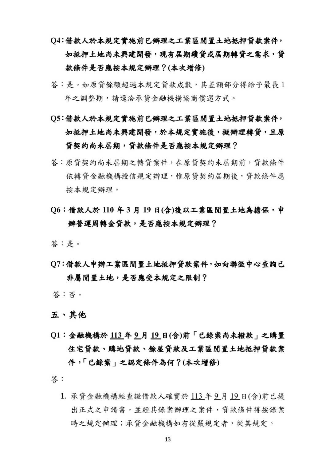
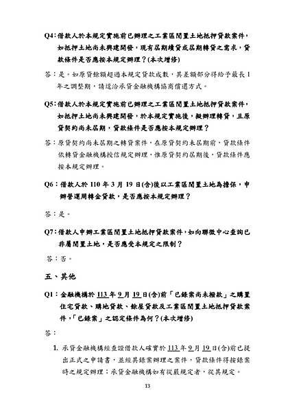
央行不動產抵押貸款問與答13頁
儲存
取消
分享:
語法▼
複製語法
原始
大 1024
中 600
小 450
大縮圖 (170 x 170)
中縮圖 (120 x 120)
小縮圖 (90 x 90)
使用此語法將相片貼至頁面上:
複製
分享至痞客邦部落格
分享連結
將此連結分享給你的朋友:
複製
下載此相片
PIXNET
Facebook
Yahoo!
Google
MSN
您尚未登入,將以
訪客
身份留言。亦可以上方服務帳號登入留言
訪客身份留言將無法觀看版主回覆,建議您登入之後再留言。
請輸入左方認證碼:
看不懂,換張圖
其他選項
送出留言
房地產買賣陳總
相簿
部落格
留言板
名片
所有相簿
(94)
相片資訊
本日人氣:
0
累積人氣:
0
展開
檔案大小:
143 kb
尺寸:
1074 x 1525
關閉視窗